Good to hear.
This is always something that people want and is not possible in the stock version.
Cheers ![]()
Here is an example. Have some glitches (need debug my custom recyclerview and layoutmanager, its have an issue in resorting items dynamically)
Cool.
Looking good @LineR ![]()
Wear OS 3 Recreation Project
Initial alpha release. Not for every day usage.
Any reviews or ideas will be helpful)
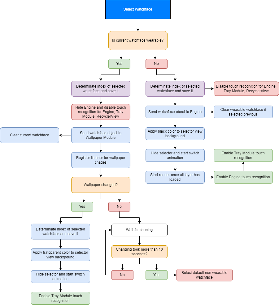
New updated watchface selector; Wear OS Recreation | Watchface selector - YouTube
Notifications center?
@LineR
I am not sure if this is possible, but it would be awesome if you could emulate the same always on functionality that wear os has, such as the 1 min screen refresh. if possible would be an awesome feature to see. I tried your earlier version app with always on, I think it was a few mins, or 5 mins. hard to say.
It’s a nice function to have which @Eric_Crochemore also included in the Universal Launcher - just remember that on an Android device this uses a LOT of power and can cause screen issues.
Even with amoled screens.
I suppose as long as it can be disabled, it should be ok.
Will be implemented, dont worry
Its will be implemented, AOD with predifined styles and ambient mode for watchface engine
I have implemented ambient mode for my watchface engine.
For example:
How to use:
- Add
<ambient/>tag into wanted layer, and its will be rendered in grayscale at lowest brightness. - Or dont worry about tags, and engine will automaticaly display in ambient mode only hour and minutes (digital or analog)
Im confused… i want to add new element for clocksin same as wear os complications. After about 30 min of codding i got this
But i realy dont know if its not be reached by default clockskin elements. After more than year my dissapear i forgott all clockskin features. Sorry about bad english. Cheers
Maybe the best people to ask about this are @G1NT0N1C @Eric_Crochemore and @Dr_Andy_Vishnu
My knowledge of the clockskin engine function is very limited compared to these guys.
To my knowledge, there’s no such thing as complications on our clockskin format. You can check the clockskin wiki.
To make some animation at skin launch, they’re only playing with the date and time values.
Thanks @Eric_Crochemore ![]()
![]()
@Eric_Crochemore is right. The functions mentioned can all be displayed in Clockskin format, but not as changeable complications.
I knew that you guys would know, thanks ![]()
![]()
![]()
![]()

